2022/1/2更新本文,本文活動期限:2022/1/1~6/30。
2022年沿用分級制度:
⚠️2022年起加碼回饋(含指定任務加碼/指定通路加碼),僅限「大戶等級」客戶獨享,「大大等級」客戶無加碼回饋⚠️
簡單來說,如果你需要用到永豐大戶卡的指定通路,那就請想辦法依規定升級到大戶吧!或是得要放棄這張卡片的優惠了🥲
分級制度:大大、大戶兩者的權益會有所不同,首先,我們就先來介紹這兩者分級制度吧。
永豐大戶分級制度 :大大、大戶
廣義來說
大大:基本上指的是在永豐大戶數位帳戶存款低於10萬元
大戶:基本上指的是在永豐大戶數位帳戶存款高於10萬元
如何成為大戶(2022年新版本):
客戶當月完成下列任一任務,下個月即可升級為「大戶」等級:
(1)大戶平均財富達10萬元(含)以上
※【平均財富】包括當月數位帳戶台外幣活期存款、數位帳戶台外幣定期存款、基金庫存淨值ibrAin庫存淨值、銀行ETF/美股庫存淨值及債券庫存淨值之各產品每日日終餘額加總後平均(當日若適逢假日,則以假日前一營業日之日終餘額計算; 外幣將以每日日終匯率收盤價之中價折合台幣計算,惟以本行計算為準),達NT10萬元之客戶,系統得於次月第一個營業日自動變更為「大戶等級」,前述各類資產總額計算以本行系統資料為主。
※當月平均財富計算之起訖日,為當月1號至當月最後一日;每日餘額平均為晚上11點開始更新調整;等級更新時點為次月第一個營業日下午13:00開始更新上月整月平均財富。
詳細計算方式可參考大戶官網:https://reurl.cc/WkddV9
繼續往下看信用卡權益說明
永豐大戶信用卡權益說明

目前信用卡公告時間:2022/1/1~6/30
信用卡內容說明
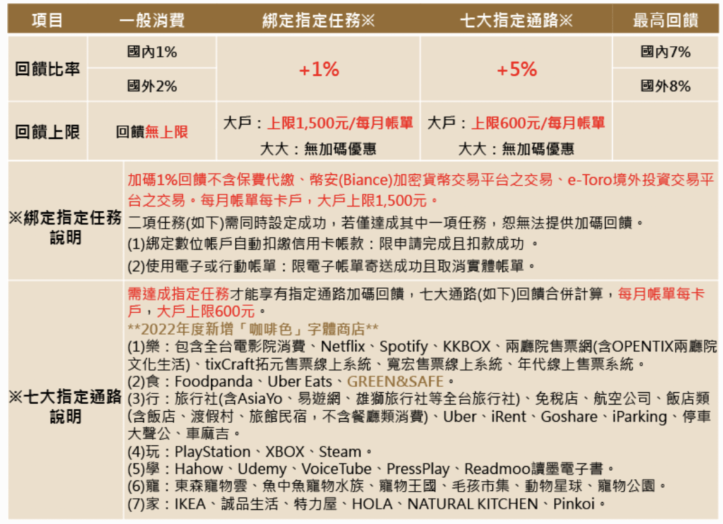
| 一般消費 | 綁定指定任務※ | 七大指定通路※ | 最高回饋 |
|---|---|---|---|
| 國內1% 國外2% (回饋無上限) | +1% (上限最高1,500/月,不含保費) | +5% (上限最高600/月) | 國內7% 國外8% |
※國外消費限非臺灣地區(臺澎金馬)且非新臺幣交易,所以國外消費一定要在國外土地上消費且非網路消費 !
※綁定指定任務說明:不含保費代繳金額,二項任務(如下)需同時設定成功,若僅達成其中一項任務,恕無法提供加碼回饋。
(1)綁定數位帳戶自動扣繳信用卡帳款:限申請完成且扣款成功 。
(2)使用電子或行動帳單:限電子帳單寄送成功且取消實體帳單。

圖片取自永豐官網
| 分級 | 大大 | 大戶 |
|---|---|---|
| 國內1%、國外2% | 回饋無上限 | 回饋無上限 |
| 綁定指定任務加碼1%(不含保費) | 無回饋 | 上限$1500/每月帳單 👉也就是說可以刷到$150,000 |
| 指定通路5% | 無回饋 | **上限$600元/**每月帳單 👉也就是說可刷到$12,000 |
MGM活動推薦
(推薦代碼:BD20K7F)
2022/6/30前,登錄活動並線上申辦永豐卡(大戶卡不適用),新戶核卡 30 天內一般消費【綁定6大行動支付刷3筆不限金額】或【刷3筆各滿599元】即可獲贈豐城購物金500元
MGM辦卡活動連結:https://reurl.cc/Gr7bvx
⭐️若有保費刷卡需求推薦可先申辦保倍卡:活動期間內申辦保倍鈦金卡(mastercard)正卡
